Background
For a locomotive whose design dates from the 1930s, it may come as a surprise to learn that the P2 will incorporate around six miles of electronic cabling and associated equipment. When the locomotive is in motion, in addition to the steam turbogenerators, electrical power for these systems is generated by an Axle Driven Alternator (ADA), mounted under the tender.
For the P2 new-build locomotive, a completely new ADA design is required. This design work is currently being refined and proven using Tornado as a test platform. Two initial designs have already been trialled successfully, and a final revision is now needed before the system can proceed to full testing and formal approval by Ricardo, our independent certification body.
The need for a new design arose because, although a spare alternator was available, the technology dated from the 1960s and would have required extensive and costly refurbishment. This older design is not only difficult to maintain but is also very large, and the associated regulator equipment falls well short of modern expectations. Developing a new ADA therefore offers significant benefits in reliability, maintainability, and overall performance for the P2.

Progress to Date
To address this challenge, the Trust’s engineering team set about developing a completely new alternator design for the P2, with the initial concept work undertaken by David Elliott. The first prototype was constructed and installed on the A1 Support Coach, where it was used for initial proving trials.
Building on the lessons learned, a Mark 2 version was subsequently developed. This incorporated slightly larger drive belts along with a number of minor design refinements, and this unit has now been fitted to the locomotive itself. (The second alternator was funded by the ETCS project.)
For the past year, both alternators have been operating as part of an In-Service Experience Trial with Ricardo, a necessary step towards full approval. As is often the case with trials of this nature, their operation has provided valuable new insights. The trial is due to conclude on 31st December 2026, which places a degree of time pressure on the team to finalise, refine and fully test the revised ADA design.
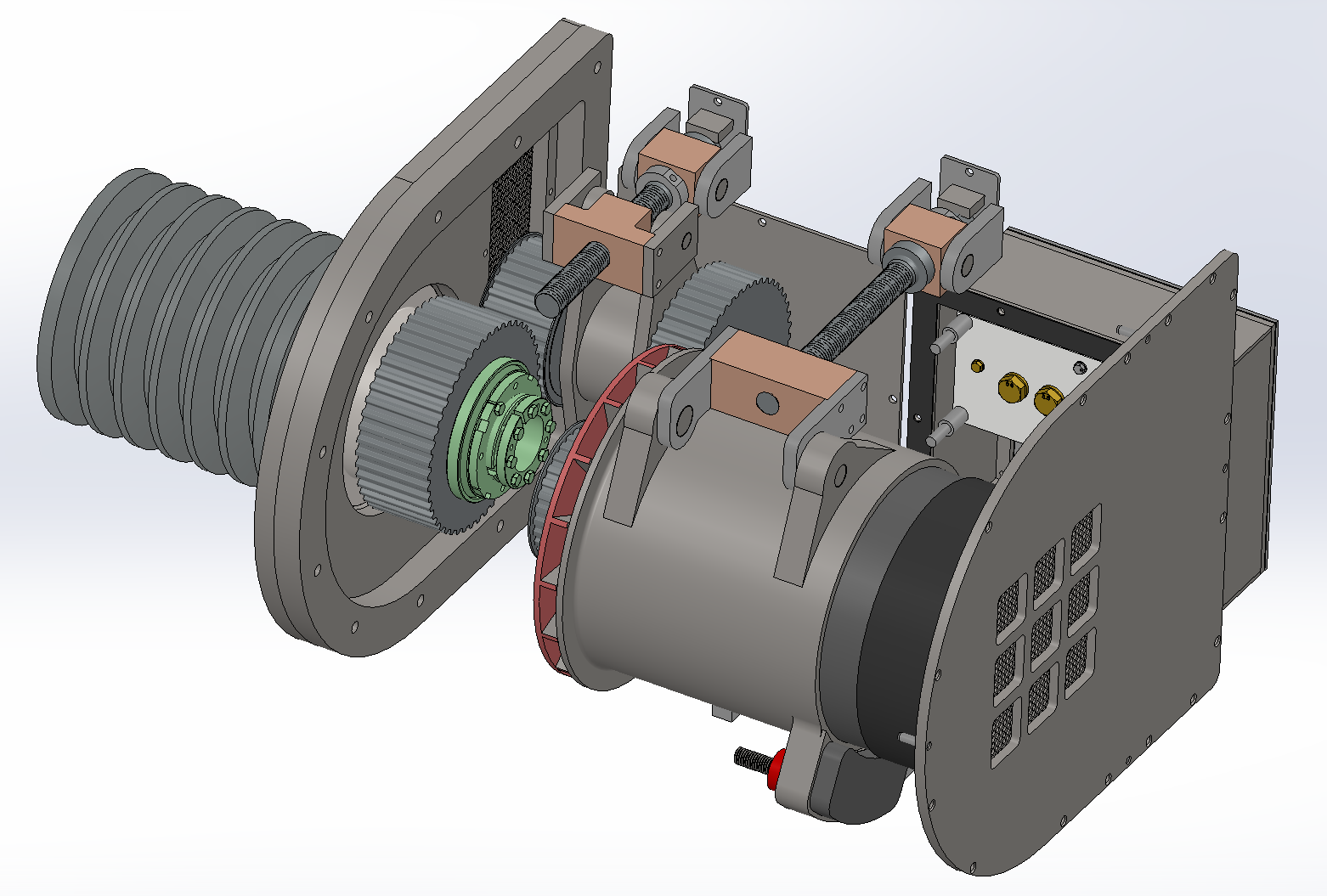
The most significant learning to emerge relates to the operation of the alternator when fitted to the locomotive. In particular, the original design did not fully account for the shock loads that can arise if the tender wheelset driving the ADA momentarily locks. The issue centres on the step-up gearbox arrangement, which uses toothed belts and pulleys of differing diameters. This arrangement is essential, as the alternator itself — a standard heavy-duty unit — must operate at a significantly higher rotational speed than can be provided directly from the axle.
Under normal conditions this system performs well, with the alternator rotor running at high speed as intended. However, if the driving axle suddenly stops, the drive belts also halt instantaneously, while the rotating mass within the alternator still carries considerable energy. With nowhere for this energy to be dissipated, the result is failure of one of the internal drive belts. Having now reached the third replacement belt, it is clear that a design change is required to address this issue and ensure long-term reliability.

Next Steps
With the root cause now understood, a clear solution has been identified. Our preferred Engineering Design Consultant is ready to incorporate a clutch into the alternator drive to protect the system from shock loads. To deliver this modification within the timescale of the Ricardo trial, however, we now need the support of our supporters to help fund the work.
Encouragingly, the existing alternator design already allows sufficient space for a clutch to be installed. Suitable units are readily available as standard, off-the-shelf components and are widely used in industrial applications to isolate sections of a drivetrain from sudden shock loads. We have identified manufacturers able to supply a clutch to the required specification. Testing has already been carried out to establish the breaking strain of the drive belts, and this data has been used to inform the clutch design. The clutch will be set to slip at a torque comfortably above that required to generate electrical power from the ADA, but well below the belt breaking strain, thereby protecting the system while maintaining normal operation.
The next step is to complete the detailed design work for the clutch unit and agree the design with Ricado. We will then install this modification on the locomotive and accumulate between 1,000 and 2,000 miles of running before the end of 2026. This will allow Ricardo to confirm that the solution performs as intended and to formally approve the design, resulting in a fully certified alternator system.
To enable this work to proceed without delay, we are now launching a dedicated club to seek your support. Contributions will fund the completion of the design work, the purchase of a suitable clutch, and its installation on the ADA so that the trial can continue ahead of the year-end deadline.
UPDATE 1/5/26
Following the launch of the club and receipt of the first funds, work has begun on fitting an overload clutch to the first ADA. The initial funding is being allocated as follows:
1) Ricardo engagement
An order is being placed with Ricardo, the notified approval body, to provide independent scrutiny of the clutch fitting project. A quote has been obtained and work will be overseen from the outset to ensure compliance and resolve issues early. On completion, Ricardo will issue the certification required for reinstallation of the modified ADA.
2) Clutch supply
An order is also being placed with the clutch manufacturer for an off-the-shelf overload clutch assembly. Selection has been made in collaboration with the supplier using ADA operating data to ensure correct specification. The unit will be supplied as a complete, pre-assembled package, along with a dedicated adjustment tool.
3) Design integration
Detailed design work is underway to integrate the clutch into the ADA. Space has been confirmed as sufficient, and the main input shaft is being redesigned to accommodate the new assembly, alongside minor surrounding modifications. Once complete, updated drawings will be issued for manufacture.

Show Your Support
The ADA Design Club will fund the design modifications, testing and completion of certification. We need to raise £15,000 in a short timescale to give the engineering team the opportunity to implement the changes required and fully prove the technology before the end of the year. This equates to 15 supporters each donating £1,000, making this a highly exclusive mini-club!
Throughout the project, our Electrical Engineering Director will provide detailed updates for donors, keeping you informed of progress, trials and the engineering challenges overcome along the way. This is a targeted and practical mini-club, and your support will make a substantial difference to the success of this project.
If you would like to support No. 2007 Prince of Wales by joining The ADA Design Club then please either complete the on-line forms in section 1 or download the forms in section 2 below:
Section 1: on-line donation